Random Posts

modif echo ic pt2399 terbaru

hallo sobat para penjahat solder dimanapun anda berada. bertemu lagi dengan saya di oing elektronik tentunya, dan pada kesempatan yang baik ini saya akan membagikan info cara modif echo nih gan.

okeh langsung aja yuk kita bahas, echo adalah sebuah alat elektronika yang berguna atau berfungsi untuk memberi efek suara yang di hasilkan dari input mic ataupun audio lainya. echo biasanya memiliki 2 potensio atau pengatur yaitu reverb dan speed atau echonya nih gan.dan gimana sih cara memodifnya? langsung saja kita simak ya gan

CARA MODIF ECHO IC PT2399

untuk memodif echo ada komponen yang perlu kita rubah ni gan. yaitu kapasitor keramik.untuk lebih jelasnya bisa anda lihat gambar yang telah saya siapkan di bawah y gan.

cara modif echo ic pt2399


dari gambar di atas bahwa untuk memodif echo ada beberapa komponen yang perlu di rubah ni gan yaitu kapasitor yang sudah saya lingkari di gambar, ganti dengan ukuran yang lebih besar. gunakan kapasitor yang berwarna kuning dan bermerek antel biar bagus suaranya.

dan untuk saran saya gunakan kit echo dengan merek to'es karena untuk merek ini bagi saya tidak usah di modif juga suaranya udah lumayan lah di telinga. tapi kalo mau lbih ya di modif lebih baik.

okeh sekian dulu ajah kali y, kali ini sampai bertemu lagi semoga postingan saya ini bermanfaat untuk anda semua. jika ada kekurangan tentang apa saja bisa anda keluhkan di kolom komentar di bawah, okeh gan sampai jumpa lagi dan terus semangat menyolder. dan itulah untuk cara modif echo ic pt2399

Share:

MODEL BOX SPEAKER SOUND SYSTEM YANG BAIK DAN BAGUS

MODEL BOX SPEAKER SOUND SYSTEM YANG BAIK DAN BAGUS

hallo para penjahat solder dimanapun anda berada. bertemu lagi dengan saya dengan tutorial elektronik tentunya. pada kesempatan ini saya akan membagikan sebuah artikel tentang cara memilih model box yang baik untuk speaker.

box pada speaker merupakan unsur penting yang harus benar benar di perhatikan dengan jeli nih gays. mau di tempatkan di mana tu speaker mau di out atau di indor, dan juga mau karakter apa yang mau kita gunakan . 

yang pertama harus anda perhatikan ialah speaker dengan karakter sub. untuk sub sendiri biasa kita gunakan atau yang lebih cocok itu untuk speaker dengan ukuran 18 in. dan untuk model boxnya sendiri bisa kita gunakan model box CBS,turbo, atau juga radiator. karena untuk low sub ini terbilang memiliki nada yang rendah dan otomatis akan menggoyangkan daun speaker dengan keras, maka di usahakan menggunakan model box yang juga memiliki lobang angin yang cukup.

yang kedua yaitu untuk low. untuk low sendiri anda bisa menggunakan jenis box keongan, planar,

dan yang ketiga ialah low mid untuk lowmid kita bisa menggunakan jenis bok yaitu planar bisa, dinacord. 

dan yang ke 4 yaitu midle. untuk midle dan hight bisa di gabung nih dengan menggunakan box model gantung.

nah sekarang dah bisa kan memilih jenis box yang akan kita gunakan sebagai sound system anda. jadi box ini memang sangat mempengaruhi suara yang keluar dari speaker, maka jeli jelilah anda dalam memilih speaker.

okeh mungkin segini dulu ajah semoga bermanfaat untuk anda para penjahat solder disana..terus berkunjung di blog saya.dab bayy
Share:

MODIF POWER AMPLIFIER OCL 150 WATT

cara modif power amplifier driver ocl 150 watt agar bass loww dan mantap

CARA MODIF POWER AMPLIFIER 150 WATT


hallo para penjahat solder di manpun anda berada..okeh pada kesempatan ini saya akan membagikan sebuah informasi mengenai CARA MODIF POWER AMPLIFIER 150 WATT agar bass yang di hasilkan cenderung ke nada low..driver yang 150 watt yang akan saya modif ini merupakan driver ocl 150 watt.

driver ocl ini biasanya cenderung memiliki nada yang flat atau sama rata. tergan tung dari aksesoris yang di pake sendiri.

di bawah ini adalah gambar driver ocl 150 watt stereo.

driver ocl 150 watt stereo


maaf ya gan karena gambarnya gak terlalu jelas dan juga banyak komponen yang hilang..hehe maklum lah bekas di udal adil. hehe

okeh kita langsung ke jantungnya..

untuk memodif driver ini ada beberapa komponen yang perlu kita ganti nih gays

komponen pertama yang perlu di modif agar suara yang di hasilkan itu cenderung ke low 
yaitu

  • komponen elco kita rubah nilainya yang tadinya 50v kita perbesar menjadi 100v
  • untuk transistor driver kita ganti menggunakan tip 41 dan 42
  • dan juga untuk kapasitor yang ada pada input kita perbesar lagi terserah..jika semakin besar nilainya maka suara juga akan cenderung ke bass. atau low
  • dan juga yang terahir ialah untuk resistor input kita perkecil lagi..semakin kecil suara yang di hasilkan akan semakin peka.
agar suara yang di hasilkan juga semakin maximal perlu kita perhatikan untuk transistor finalnya nih gan..bisa kita menggunakan thosiba atau juga bisa kita gunakan sanken

mungkin cukup lah untuk postingan hari ini semoga bermanfaat dan salam solder panas dan bayy
Share:

CARA MERAKIT POWER AMPLIFIER SEDERHANA

cara merakit power amplifier sederhana agar mabass mantap 150 watt 400 1000


CARA MERAKIT POWER AMPLIFIER SEDERHANA


hallo para penjahat solder dimanapun anda berada kali ini saya akan membagikan sebuah informasi mengenai CARA MERAKIT POWER AMPLIFIER EDERHANA.

dari pada banyak bacot lah y pasti sudah tau apa itu amplifier jadi gak perlu lah saya menjelaskanya hehe..

okeh langsung saja simak saja di bawah ini tentang cara merakit power amplifier sederhana

bahan bahan yang perlu kita siapkan adalah


  • PSU
  • DRIVER
  • TONE CONTROL
  • SPEAKER
1.PSU

power suplay merupakan sebuah alat elektronika yang berfungsi menyuplay tegangan yang di butuhkan oleh power amplifier. komponen yang ada dalam psu ini meliputi travo,dioda, dan elco

2.DRIVER

driver merupakan mesin daripada penguat suara ini. banyak jenis driver di pasaran yang beredar ada driver ocl, safari, micro, namex dan lainya

3.TONE CONTROL

tone control ialah salah satu alat elektronika yang di gunakan untuk atau berfungsi untuk mengatur suara yang masuk ke power amplifier.

4. SPEAKER

lahh gak perlu di bahas lah y hehe pasti sudah pada kenal ama ni salah satu komponen.

CARA MERAKIT POWER AMPLIFIER SEDERHANA


untuk cara merakitnya saya sudah siapkan untuk anda, sebuah gambar di bawah ini


berikut skema jalur untuk cara merakit power amplifier sederhana

mungkin sekian dulu postingan untuk hari ini semoga bermanfaat dan bayy eeh ia agar mendapatkan postingan yang saya bagikan silahkan submite email anda di atas. agar selalu tau jika saya memperbarui atau mempost baru..okeh gitu aja.. bayy
Share:

CARA MERAKIT MIXER AUDIO YANG BAGUS

cara merakit mixer audio yang bagus channel 4 2 8 12 16 32 sederhana murah 7 potensio rakitan sendiri yang benar


CARA MERAKIT MIXER AUDIO YANG BAGUS




HALLO para penjahat solder dimanapun anda berada bertemu lagi dengan saya di oinxelektronik tentunya.pada kesempatan yang baik ini hehe kaya pidato saja..okelah di kesempatan yang baik ini saya akan membagikan sebuah informasi yaitu tentang CARA MERAKIT MIXER AUDIO YANG BAGUS

berbicara tentang mixer. apa itu mixer yah tentunya mixer audio ya bukan mixer yang di gunakan untuk mengaduk adonan di dapur hehe. mengapa di sebut mixer yah karena fungsinya emang sama yaitu untuk mengaduk. tapi dalam artian ini mengaduk input suara menjadi satu yang kemudian di lanjutkan ke power amplifier.

dari pada banyak bacot langsung saja yuk kita ke to the point.

untuk membuat atau merakit mixer audio yang bagus. ada beberapa cara dan bahan nih yang harus anda perhatikan agar hasilnya tentu tidak mengecewakan. dan anti nois tentunya.

psu (power suplay)

psu tentu sangatlah berpengaruh pada hasil daripada mixer audio yang akan kita rakit nih gan.dari travo dan skema psu anti noiss nya.untuk cara membuat psu anti nois bisa anda lihat di sini


kit mixer

selain dari psu sendiri dari kit yang akan kita pakaipun juga sangat berpengaruh ni gan. misalnya kita menggunakan mixer merk roland atau yang lain.baca juuga nih


kabel

kabel juga sangat berpengaruh besar nih gan terhadap noiss yang timbul pada mixer. agar mixer yang kita rakit nih hasilnya bagus perlu anda menggunakan kabel skrem. kabel isi 3 untuk kabel input

MERAKIT MIXER AUDIO


setelah beberapa langkah sudah di perhatikan yang selanjutnya ialah tahap perakitan.
untuk tahap perakitan sendiri saya hanya memberikan contoh 2 channel saja. tapi jika agan ingin merakitnya 6, 12 ,16 atau 32 chanel yah silahkan gan. tapi saya hanya memberikan contohnya 2 channel dulu biar mudah di pahami.

berikut skema yang sudah saya gambarkan untuk agan.

cara merakit mixer audio yang bagus

berikut di atas skemanya. jika suara yang di rasa kurang peka atau kurang keras, anda juga bisa mengubah ukuran resistor 47k dengan nilai yang lebih kecil.
mungkin cukup sekian dulu postingan hari ini semoga bermanfaat dan bayy

Share:

CARA MENYAMBUNG SPEAKER AGAR SUARA OPTIMAL

cara menyambung speaker agar optimal aktif bluethoot btl ohm kabel beberapa sound system power amplifier seri pararel suara


CARA MENYAMBUNG SPEAKER AGAR SUARA OPTIMAL


hallo para penjahat solder dimanapun anda berada. bertemulagi nih bersama saya di oinx elektronik tentunya. pada kesempatan yang baik ini saya akan membagikan informasi tentang cara menyambung speaker agar suara optimal dan ohm memadai power pastinya.

jika anda memiliki sound system atau ampli rumahan tapi saat menyambung beberapa speaker kok malah bunyinya gak karuan, maka anda pas nih dengan saya karena saya akan membagikanya ke anda.untuk penyambungan speaker ini ada 2 cara.. yang pertama penyambungan secara seri dan yang ke dua secara pararel. dan yang pertama

SERI

penyambungan speaker secara seri ini akan menghasilkan ohm yang semakin besar karena terus di tambah.untuk contohnya 2 buah speaker yang di sambung secara seri maka secara otomatis ohm dan watt di tambahkan untuk lebih jelasnya lihat gambar di bawah ini


bisa di lihat gambar di atas merupakan contoh pemasangan dengan cara di seri jadi jika speaker yang anda miliki itu ohmnya terlalu kecil maka bisa cara ini di coba.dan untuk yang kedua adalah

PARAREL

pemasangan speaker secara pararel ini ohm yang di hasilkan malah semakin kecil nih gan.sangat cocok buat anda yang memiliki speaker dengan ohm besar. tetapi biasanya untuk speaker pasif memiliki ohm 8 ohm.kalo untuk yang ohmnya kecil tiu biasanya pada speaker subwoofer mobil atau speaker aktif nih gan untuk lebih jelasnya bisa anda lihat gambar di bawah ini


berikut di atas cara pemasangan speaker dengan jenis pararel.

sekedar info.!!
agar suara yang di hasilkan maksimal dan aman bagi amplifier anda saya sarankan untuk main di 4 ohm. karena jika ohm nya terlalu kecil maka power amplifier akan cepat panas.dan jika ohmnya terlalu besar maka suara yang di hasilkan juga akan semakin lirih dan pasti mubazir tuh speaker karena tidak bekerja dengan maximal.

okeh mungkin sekian dulu untuk postingan hari ini semoga bermanfaat dan bayy



Share:

CARA MEMBUAT VU DISPLAY SEDERHANA

cara membuat rangkaian vu meter display terbaru sederhana skema ic lm 3914

CARA MEMBUAT VU DISPLAY SEDERHANA


hallo para penjahat solder dimanapun anda berada, kali ini saya akan membagikan sebuah informasi mengenai vu display. berbicara mengenai vu display vu display/meter sendiri mempunyai 2 jenis, yaitu jarum dan led, lah yang akan kali ini saya bahas adalah vu display versi led. vu display ini merupakan sebuah alat elektronik yang berfungsi sebagai indikator sinyal yang biasa di pasang pada mixer audio. tapi kali ini kita akan menggunakanya di bagian power nih gan, jadi rangkaian ini tidak membutuhkan tegangan listrik lagi, tinggal di sambung aja ke bagian speaker, sebagai kontrol apakah suara yang di hasilkan terlalu over atau kurang. lah gimana si cara membuatnya..? okeh sekarang kita bahas nih .

untuk membuat vu display anda perlu beberapa komponen nih gan yaitu

- dioda terserah anda semua ukuran sama
-elco 2200uf 50v
-resistor, dari r 1 sampai r7 bertingkat nih gan nilainya dari r1 100 ohm-berapa sesuai power anda

untuk skemanya bisa anda lihat di bawah ini

www.elektrospot.com

sangat mudah kan untuk membuat lampu display ini, untuk led sendiri led 1,2,3 hijau led4,5 kuning led 6,7 merah.
dan untuk r 1 kita ukur dulu dengan power kita yang pertama kita nyalakan dulu powernya dan play musiknya, putar volume sampai suara benar benar sudah agak pecah, selanjutnya pasang vu display yang sudah kita buat dengan ukuran r1 dari yang kecil dulu. jika lampu indikator tidak menyala semua makar1 turunkan lagi ohmnya sampai pas semua menyala.

saya rasa cukup sekian dulu, semoga bermanfaat dan bayy

Share:

TIPS DAN TRIK CARA MODIF DRIVER SAFARI 400 WATT AGAR BASS MANTAP

tips dan trik cara modif driver power amplifier safari micro ocl 400 150 watt bass mantap low sub

C

TIPS DAN TRIK CARA MODIF DRIVER SAFARI 400 WATT AGAR BASS MANTAP


hallo para penjahat solder dimanapun anda berada bertemu lagi dengan saya tentunya di oinx elektronik pada kesempatan kali ini saya akan membagikan tips dan trik cara modif driver safari 400 watt agar bass mantap. bicara tentang driver power amplifier apa itu driver amplifier driver merupakan alat elektronika yang ada pada power amplifier yang berfungsi untuk memperbesar sinyal input berupa suara atau dalam istilah komputer driver ini di samakan dengan motherboard yang artinya ibu atau alat yang paling penting dalam sebuah power amplifier, karena ini adalah mesin utama sebuah perangkat pengeras suara atau amplifier.

dan pada kali ini yang kita bahas adalah salah satu driver power amplifier yaitu driver safari.untuk modif driver safari ini kita hanya perlu mengganti beberapa komponen saja, sebenarnya sendiri driver ini emang sudah bagus, tetapi kadang telinga manusia emang kagak pernah puas dengan apa yang kita dengar, hehe emang sih sulit untuk memenuhi apa yang telinga kita inginkan. lah untuk komponen yang akan kita ganti juga tidak terlalu banyak, seperti resistor dan komponen yang lain.

untuk lebih jelasnya anda bisa melihat gambar di bawah ini tentang tips dan trik cara modif driver safari 400 watt agar bass mantap




divaizz.com

selain dari gambar di atas supaya hasil yang di hasilkan juga semakin bagus yang perlu anda ganti ialah tr drivernya gays. yang biasanya tr dengan nilai tip31,tip32 anda bisa menggantinya dengan tr tip41,tip42 dan juga tr vinal di tambah lagi setnya, dengan alasan suplai juga harus mencukupi, antara ampere travo dan volt travo dan elco pastinya.
sangat mudah kan gan untuk modif driver yang satu ini dan berikut tips dan trik cara modif driver safari 400 watt agar bass mantap

sekian dulu dari saya semoga bermanfaat dan bayy..

Share:

CARA MODIF MIXER ROLAND 7 POTENSIO AGAR LEBIH PEKA DAN TRIBLE TIDAK PECAH

cara modif merakit mixer roland 7 potensio yamaha  agar suara trible tidak pecah mic peka echo

CARA MODIF MIXER ROLAND 7 POTENSIO

aslamualaikum wrwb..
hallo para penjahat solder dimanapun anda berada , pada kesempatan yang baik ini saya akan memberikan postingan yaotu cara modif mixer roland 7 potensio agar lebih peka dan trible tidak pecah, okeh untuk mengetahui apa itu mixer, saya sudah memberikanya di postingan yang dulu jadi saya tidak usah menjelaskanya lagi ya gays, bisa anda lihat tentang apa itu mixer nih di sini oinxelektronik.blogspot.com yah juga bisa belajar tentang elektronik lain tentunya bersama saya,

okeh kita langsung to the poin wih udah kaya orang arab saja y heheh.untuk untuk jenis mixer yang ada di pasaran memang banyak ya sob, tapi kali ini saya akan membagikan informasi yaitu dari mixer roland 7 potensio. mengapa saya pilih roland, yah karena rolan ini memang sekarang jadi faforit untuk para perakit mixer, yang saya suka dari mixer ini yaitu dengan bentuk yang simple dan tidak terlalu besar, selain itu juga untuk 7 potensio ini sangat komplit y temen temen.

jadi 7 potensio ini adalah gain, bass, mid, hight, efek, pot pan, monitor. sebenarnya si 8 yang satu lagi volume tapi kita buat sendiri. jadi untuk kelemahanya mixer ini ialah dari triblenya sendiri nih gan yang kurang ya sedikit lah kurang nyes dan pecah, jadi untuk itu saya akan kasih sekemanya di bawah untuk komponen apa aja yang perlu di ganti ya gan.

skema modif mixer roland 7 pot

berikut di atas skemanya bagi anda yang ingin modif tu mixer rolandnya. karena saya juga pake dan hasilnya pun tidak mengecewakan dan untuk psunya agar suara yang di hasilkan tidak ndengung anda juga bisa mengunjungi blog saya di oinxelektronik.com
okeh sekian dari saya semoga bermanfaat dan wasalamualaikum wr.wb



Share:

CARA MEMBUAT POWER SUPLAY/PSU UNTUK MIXER RAKITAN ANTI NOIS/DENGUNG

cara | merakit | power | suplay | psu | untuk | mixer | rakitan | sendiri | anti | dengung | nois | audio

CARA MEMBUAT POWER SUPLAY/PSU UNTUK MIXER RAKITAN ANTI NOIS/DENGUNG

asalamualaikum .hallo para solder mania di manapun anda berada, bertemu lagi dengan saya tentunya di oinx elektronik.

pada kesempatan kali ini saya akan membagikan sebuah rangkaian atau skema psu untuk mixer nih gan. tetapi sebelum kita lebih jauh apakah kita tau mixer itu apa dan fungsinya itu untuk apa, yah tentunya mixer untuk sound ya gan bukan untuk mengocok telur, heheheCARA MEMBUAT POWER SUPLAY/PSU UNTUK MIXER RAKITAN ANTI NOIS/DENGUNG

ya mixer adalah sebuah alat elektronik yang berguna untuk mencampur semua sinyal input, jadi mixer ini adalah tempat dimana semua sinyal input audio di campur jadi 1, okeh itu fungsinya lah langsung saja kita simak nih bagaimana sih caranya membuat PSU nya agar suara yang di hasilkan tidak ndengung atau low nois, jikalau anda ingin merakit sebuah mixer dengan banyak chanel pas sekali nih psunya buat sobat.dan di bawah ini adalah skemanya ganCARA MEMBUAT POWER SUPLAY/PSU UNTUK MIXER RAKITAN ANTI NOIS/DENGUNG

psu untuk banyak chanel
CARA MEMBUAT POWER SUPLAY/PSU UNTUK MIXER RAKITAN ANTI NOIS/DENGUNG
berikut skema yang baik untuk banyak chanel dan anti nois ya gan ,karena saya sudah membuktikanya sendiri dan hasilnya pun tidak mengecewakan gays,



Share:

CARA MODIFIKASI POWER AMPLIFIER RAKITAN SENDIRI

cara memodifikasi power amplifier rakitan sendiri ocl 150 watt blaaaazer 1000 2000 apek micro safari driver socl bass 

CARA MODIFIKASI POWER AMPLIFIER RAKITAN SENDIRI

HALLO penjahat solder dimanapun anda berada kali ini aya akan membagikan gimana sih cara modif power amplifier rakitan sendiri agar bassnya lebih menggelegar dan gerr..
contoh power amplifier rakitan punya saya
yah memang ada beberapa driver yang emang gak usah di modif juga sudah lumayan suaranya tetapi jika anda terasa tetap belum puas maka mungkin cara saya dapat di gunakan sebagai alternatif kepuasan anda, heheCARA MODIFIKASI POWER AMPLIFIER RAKITAN SENDIRI

okeh untuk yang pertama yang perlu anda modif yaitu komponen transistor driver tr driver biasanya yang ada pada driver ocl itu memiliki tipe tip bd 139 dan bd140 atau juga biasanya tip 31 dan tip 32 dan komponen inilah yang perlu kita ganti dengan transistor yang lebih bagus lagi yaitu tip 41 dan tip 42, atau tip 3055, tip 2955, itu komponen transistor yang perlu anda rubah,

dan yang selanjutnya yaitu elco elco pada driver di ganti dengan yang voltnya lebih besar yaitu 100v kenapa harus 100v ,sebenarnya gak harus 100v tetapi biar aman dan juga mampu untuk di suplay dengan tegangan yang tinggi CARA MODIFIKASI POWER AMPLIFIER RAKITAN SENDIRI

dan untuk yang selanjutnya ialah dengan mengganti c milar pada input dengan yang lebih besar selain untuk menurunkan nois ini berguna juga suara yang di hasilkan lebih ke bass.

dan juga tentunya untuk volt dan ampere travo di besarkan gan agar si driver ini dapat bekerja dengan maximal.CARA MODIFIKASI POWER AMPLIFIER RAKITAN SENDIRI

okeh mungkin cukup segini saja cara dari saya semoga bermanfaat ,karena dengan cukup saya memodif segitu gilla rumah terasa mau roboh, padahal cuma di amunisi speaker acr 12 in 1 dan 8 in 1 untuk midleCARA MODIFIKASI POWER AMPLIFIER RAKITAN SENDIRI

okeh sekian dulu bayy



Share:

Tips Merakit Power Amplifier Sound System Lapangan Agar Maximal

MERAKIT POWER AMPLIFIER SOUND SYSTEM LAPANGAN skema 2000 watt apek tef axl mobil klas d blazer 150 1000
TIPS MERAKIT POWER AMPLIFIER SOUND SYSTEM LAPANGAN AGAR MAXIMAL

hallo gayss para penjahat solder di manapun anda berada. berjumpa lagi dengan saya tentunya di oinx elektronik

okeh kali ini saya akan membahas tentang sound system nih..masih sama seperti post yang dulu, buat anda yang mau merakit sound system pas banget nih , karena saya akan meberikan tips nih bagaimana cara agar sound system yang akan di rakit itu bekerja dengan maximal dan tentu tidak mengecewakan...

yang pertama untuk merakit sebuah sound system yang berkualitas kita harus pikirkan beberapa hal berikut nih,

POWER
 power , sangatlah hala yang penting untuk sound system nih gan karena power ini adalah mesin utama untuk menghasilkan suara yang jlebb tentunya, untuk membuat sound yang di gunskan untuk lapangan minimal power yang di butuhkan yaitu 5 buah power stereo ni gan, di antaranya ialah

subwoofer
power dengan spek tinggi yaitu untuk 4 buah speaker 18 in 2 spk untuk l dan 2 spk untuk r, dan tentunya harus memiliki daya watt yang besar nih gan untuk box yang di gunakan bisa anda gunakan turbo atau cbs, dengan spek power travo 30a 70v karena untuk mengangkat sebuah spk 18 in agar suaranya maximal,

lowmid
untuk lowmid anda bisa menggunakan speaker min 4 buah 2 untuk l dan 2 untuk r dengan box planar atau dinacord, dan dengan spek power travo 20a 65v

midle
dan untuk midle anda bisa gunakan speaker 12 in atau 10 in tapi agar suara tidak pecah mending menggunakan yang 12 in dengan spek power travo 15a 65v atau 20a 65v dan juga dengan driver berkarakter midle juga,untuk boxnya anda bisa menggunakan tipe gantung

high
untuk high anda bisa menggabungkan dengan midle atau dengan power terpisah dengan spek travo 10a 32v dan tentunya dengan tweter yang berkualitas, agar suara yang di hasilkan tidak pecah

power untuk monitor atau panggung
yah dengan spek travo 15a 45v sudah cukup dan speaker 12 in 4 buah dan dengan box model untuk panggung

okeh dan yang selanjutnya yang perlu anda pikirkan ialah pendorong atau aksesorisnya yaitu
crossover 4 way,equalizer, mixer,evek/reverebration.dan tentunya yang berkualitas juga gan

dah itu tipsnya agar sound yang akan kita rakit bisa bekerja dengan maximal dan tentunya gak mengecewakan,

cukup sekian dari saya semoga bermanfaat dan salam HORRREGG dari saya..

Share:

Cara Agar Suara Midle Menjadi Mantap/Crosover Sederhana

hallo para sahabat penjahat solder di manapuna anda berada..bertemu lagi dengan saya tentunya di oinx elektronik..okeh kali ini saya akan membahas tentang power lagi nih master mengapa saya selalu menulis tentang power atau amplifier, karena kalau kita bicara soal elektronika sudah pasti yang kita cepat cerna pasti aplifier..haha yah padahal banyak juga sih yang lain bukan hanya power amplifier saja, tetapi karena kebanyakan orang elektro itu berada di keahlian atau hobi sound so pasti saya banyak menulisnya tentang amplifier ini sob, dan juga karena amplifier ini merupakan alah satu unsur pendukung atau salah satu alat yang di gunaan sehari hari oleh manusia, mulai dari hp butuh ampli, tv butuh ampli, dan masih banyak keseharian kita yang butuh dengan yang namanya amplifier ini..
dan apalagi buat penghobi musik seperti saya ini sebuah amplifier harus selalu mendampingi hidup saya..haha,

okeh dari pada kelamaan langsung saja kita ke poinya saja..bicara tentang crossover crossover itu sebuah alat elektonik yang berguna sebagai pemisah nada pada power amplifier..dan juga crossover ini di bagi menjadi 2 yaitucrosover aktif dan pasif, di mana crosover aktif ini membutuhkan arus listrik untuk dapat menjalankanya, dan sedangkan crosover pasif tidak perlu menggunakan arus listrik untuk menjalankanya, dan juga untuk pemasanganya pun juga berbeda, untuk aktif di pasang sebelum power dan sedangkan untuk pasif di jalur speaker ni sob, dan kali ini saya akan membagikan sebuah cara membuat crossover pasif untuk midle nih..agar suara bass yang masuk ke speaker dapat di redam dan hanya menghasilkan suara midle kita perlu hanya 1 komponen saja yaitu kapasitor ELCO dengan ukuran 47uf 50v sampai 100uf 50v dan di pasngkan pada jalur + speaker sangat mudah kan sob, dan juga ukuran elko menjadi keseleraan anda sob jika mau mid yang agak ke high anda menggunakan ukuran yang 47 uf 50v semakin kecil nilainya suara yang di hasilkan akan menjadi semakin tinggi.

gimana sob gampang kan kalian pasti bisa lah..dan dengan cara ini pula anda tidak perlu merogoh kocek sampai dalam sob ..dan hasilnya pun juga gak kalah dengan crosover yang mahal.karena untuk cara seperti ini speaker aktif merek ternama pun sama memakai cara ini, jadi so pasti wajib di coba nih,

okeh mungkin sekian dulu untuk postingan hari ini semoga bermanfaat dan bayy
Share:

Cara Menambah Watt Power Amplifier Dengan TEF Transistor Untuk OCL 150, Safari, Dan Driver Lainya

cara menambah watt power amplifier dengan TEF transistor untuk OCL150, safari, dan driver lainya

asalamualaikum para penjahat solder bertemu lagi engan saya di oing elektronik.blogspot.com tentunya ..pada kesempatan ini saya akan membagikan sebuah cara, bagaimana sih cara men TEF driver power amplifier..okeh kali ini saya akan menjelaskan terlebih dahulu apa itu si TEF tef merupakan salah satu cara untuk menserikan transistor driver..jadi dengan di serikan transistor driver kita akan mendapatkan watt output dengan ber lipat lipat tentunya..semakain banyak tingkat TEF akan bertambah pula watt yang di hasilkan pada driver tersebut..
oleh sebab itu cara inilah salah yang sering para penghobi sound untuk menambah watt powernya..

okeh untuk driver kelas AB seperti OCL 150 watt dan ocl lainya biasanya memiliki tr driver hanya 1 set saja..maka dari itu kita akan memodifnya menjadi 2 sett atau lebih sesuai selera..tetapi satu hal yang harus di ketahui ialah..juga melihat dari segi asupan suplaynya ni sob..dengan driver yang mempunyai watt besar tentu harus di imbangi dengan suplay yang cukup pula..yaitu dengan menambah elco psu, ampere travo, dan volt nya ni sob..okeh ini skemanya gan di bawah.


okeh dengan di tambahnya tingkat maka akan bertambah wattnya nih gan misalkan yang anda tef itu driver dengan watt 150 dengan mentef sampai 4 tingkat maka driver akan menjadi 600 watt ..dan untuk lebih baiknya juga jangan lupa menambah set transistor vinalnya nih gan biar tambah mantap daya outputnya..

okeh cukup sekian dulu postingan hari ini semoga bermanfaat dan wasalamualaikum

Share:

Cara Menggabungkan 2 Travo Untuk Menambah Volt

CARA MENGGABUNGKAN 2 TRAVO UNTUK MENAMBAH VOLT
HALLO PARA PENJAHAT SOLDER..BAGAIMANA TENTANG MENYOLDERMU HARI INI ..BERHASILKAH...OKEH PADA KESEMPATAN INI SAYA AKAN MEMBAGIKAN ILMU NIH CARA MENGGABUNGIN 2 TRAVO UNTUK MENDAPATKAN VOLT YANG BESAR..OKEH SIMAK BAIK BAIK YAH..

pada dasarnya travo merupakan alat atau komponen elektronika yang di gunakan sebagai pengubah arus ac menjadi dc..atau bisa di sebut juga dengan menurunkan tegangan dari 220v-240v bahkan lenih ke suatu vol yang lebih kecil..

tetapi ada juga jenis travo yang berguna untuk memperbesar arus..biasanya travo ini di gunakan pada rangkaian inverter..oleh karena itu yang kali ini akan kita pelajarui yaitu travo step down atau penurun tegangan..

jika anda memiliki 2 travo dengan ampere yang sama tetapi volt yang anda butuhkan kurang untuk membuat sebuah alat apa itu yang anda ingin buat,,janganlah bersedih hati..karena hal baiknya dua travo ini dapat kita gabungkan demi mendapatkan volt yang besar..jadi tak perlu susah payah deh untukmembeli travo lagi dengan volt yang besar..okeh sekarang saya bagikan nih skemanya.



berikut di tas sekema yang telah saya gambar..sekarang anda sudah bisa nih coba di rumah..yaps..semoga sukses nyoldernya..

dan mungkin cukup sekian postingan hari ini..semoga bermanfaat bagi sobat para penjahat solder..jika kurang jelas sertakan komentar di bawah atau juga bisa kontak me 

https://web.facebook.com/ohir-ohir.ajah

thankyou n bayy
Share:

Cara Agar Power Amplifier Bassnya Terasa Nendang Sampai Ke Dada

CARA AGAR POWER AMPLIFIER BASSNYAA TERASA NENDANG SAMPAI KE DADA

Hallo para penjahat solder di manapun anda berada..semangat terus untuk nyoldernya dan jangan sampai lelah tuk belajar elektro dengan saya tentunya..hehe..

okeh sekarang saya akan memberikan tips nih GIMANA SIH CARA AGAR BASS POWER AMPLIFIER DAPAT NENDANG SAMPAI DI DADA..??okeh kita bahas ni sekarang..

agar bass power amplifier kalian dapat nendang sampai dada ada beberapa tips nih agar max bassnya,..
yang pertama, dari spesifikasi power itu sendiri..sudah maksimalkah untuk mengangkat beban speaker yang akan kita gunakan..dalam power amplifier untuk mendapatkan spesifikasi yang tinggi agar bassnya muantap yaitu dari segi daya watt..daya wat di ukur dari seberapa besar ampere dan volt travo, besar dan jumlah elco sebagai psu, driver yang di gunakan dan spek driver, tr vinal yang di gunakan..oh ia untuk pengalaman saya di bidang audio untuk tr vinal yang bagus saya biasa memakai tr vinal merek SANKEN mengapa harus sanken karena sanken ini adalah transistor yang mampu di suplay vol yang tinggi nih gan..dantentu bukan alasan itu saja ya gan..juga sanken ini untuk daya outputnya juga menghasilkan watt yang besar pula..untuk masing masing tr per set dengan di suplay yang max out dapat mencapai 200watt gan..jadi kalau anda memakai 8 set atau lebih tinggal kalikan saja ya gan..dan tentunya dengan karakter suara yang empuk dan gerr tentunya untuk memanjakan dada anda.hehe

dan untuk selanjutnya setelah dari spesifikasi power kita lanjut ke penorong power tersebut nih gan..penting,!! untuk pendorong power di tekan untuk memakai pendorong yang berkualitas baik ni gan..dan jika untuk pendorong yang ngrakit sendiri..di usahakan memakai komponen yang berkualitas..mengapa pendorong sangat berpengaruh pada suara yang di hasilkan pada power..tu di karenakan jika ada salah satu pendorong saja yang berkualitas rendah sudah di pastikan suara juga akan berbeda nih gan..jadi usahakan memakai kualitas yang bagus..ya minimal yang baik lah..untuk pendorong itu sendiri jangan terlalu banyak nih gan cukup dengan crosover aktif, equalizer, mixer tuh dah cukup nih gan..

dan untuk yang selanjutnya ialah speaker yang akan di gunakan ..untuk speaker yang di gunakan saya sarankan juga melihat spek dari power kita..misalkan nih 2 speaker dengan besar watt 1000 dan ipedenci 8 ohm di buat paraleltuh akan menghasilkan 2000watt 4 ohm..dan untuk mendapatkan suara yang maximal kita perlu power dengat wat yang minimal sama dengan hasil wat speaker tersebut..dan untuk nada bass atau low/sub kita biasa menggunakan speaker dengan besar 18 inci. dan untuk midle low biasa kita gunakan 15 inci untuk midlehight bisa gunakan 12 in dan hight menggunakan twiter 
dan untuk mendapatkan bass yang nendang pilihan box juga berpengaruh besar nih gan..untuk bass yang ke nada sub lebih cocok kita menggunakan box model CBS (continus box system) atau juga bisa dengan CBS TRILOGI atau juga dengan RADIATOR..dan untuk lowmid bisa kita gunakan bok PLANAR, DINACORD untuk midle bisa kita gunakan box model gantung dengan twiter di tengah..

okeh jika semua itu sudah complit yang selanjutnya dari hal setingan gan..yaitu setingan pada equalizer, mixer dan crosovernya ni gan..dan jadi pada kesimpulanya ialah melihat faktor dari POWER, PENDORONG, SPEAKER, DAN BOX dah itu saja yang saya berikan saya rasa cukup lah sebagai referensi untuk anda yang mau bikin sound atau mau modif sound..

yah mungkin cukup sekian dulu dari saya mohon maaf atas segala kekurangan dan saya tekankan lagi bahwa saya tidak mencoba menggurui dan saya sama seperti kalian masih dalam hal belajar..maka mari kita sama sama belajar mengenai hal elektronik..maaf untuk segala kekurangan dan jika ada yang perlu di tanyakan bisa berkomentar di bawah atau juga bisa contac me in facebook di

 https://facebook.com/ohir-ohirajah.com

sampai jumpa dan BAYY..
Share:

Cara Membuat Mini Amplifier Sederhana Dengan Carger Hp

tip 41
hallo para penjahat solder. kali ini saya akan membagikan sebuah alat yang di gunakan sebagai pengeras suara atu biasa di sebut dengan amplifier..berbeda dengan amplifier yang lain kali ini saya akan membagikanya dengan sangat simple dan mudah pastinya..bahkan jika anda baru pemula pasti akan sangat gampang tuk membuatnya.

rangkaian penguat suara ini kita akan menggunakan sebuah komponen aktif yaitu transistor TIP 41

sebenarnya si gak cuman tip 41 saja yg bisa tapi masih banyak transistor yang dapat di buat untuk membuat amplifier ini..ada tip 31 contohnya terus tr bd 139 dan masih banyak lagi serinya yang penting yang bisa di gunakan yaitu tip yang bermuatan positif (+)..

nah untuk komponen selanjutnya kita butuh yang namanya RESISTOR pasti sudah tidak asing lagi di telinga anda bukan y tentu setiap peralatan elektronika pasti memiliki resistor..meski tidak semuanya juga sih hehe..untuk resistor yang akan kita gunakan kali ini yaitu resistor dengan nilai antara 100 ohm - 1 k ..terserah anda mau yang mana juga boleh yang penting di antara itu..

okeh untuk komponen selanjutnya yang kita butuhkan adalah KAPASITOR ELCO..pasti anda sudah sering melihat salah satu komponen elektronika yang satu ini bentuknya yang seperti tabung atau ee seperti petasan mungkin..hehe..untuk ukuranya kita bisa pakai yang 220uf 50v atau juga bisa 100uf 50v yah..semakin kecil mikro faradnya suara akan semakin menuju ke hight..dan begitu juga sebaliknya jika semakin besar nilainya akan juga semakin ke low atau bass tentunya terserah mau pakai nilai berapa sesuai keinginan anda..

untuk yang selanjutnya kita butuh yang namanya carger hp untuk mudahnya kita bisa menggunakan carger hp yang bertipe USB ..kan sayang juga kalau memakai carger hp yang labasan harus di potong..hehe..

dan yang selanjutnya tentu saja kita butuh yang namanya sepeaker gan..terserah mau yang berapa inch...kalau saya memakai speaker bekas music box yang sudah rusak..kalau mau yang ngebas boleh tuh yang agak gedean dikit..

okeh langsung aja tu the poin untuk ngrakitnya ya gan..untuk sekema nya anda bisa lihat nih di bawah ini..

gambar skema mini amplifier tip 41

sangat simple bukan..saya percaya agan pasti bisa lah membuatnya..

okeh saya rasa cukup sekian dulu dari saya smoga bermanfaat dan smangat trus para penjahat solder tuk  terus belajar..heheh..
okeh jika kurang jelas bisa anda berkomentar di kolom bawah ya gan atau bisa nih ke facebook saya di https://facebook.com/ohir-ohirajah.com
okeh bayy..

created by :oinx elektronik

Share:

Cara Membuat Mini Amplifier Dengan TDA 2004 Dengan Mudah


Hallo bertemu lagi dengan saya oinx elektronik belajar seputar elektronik
OKEH, KALI INI SAYA AKNA MEMBAGIKAN GIMANA SIH CARA MEMBUAT MINI AMPLIFIER YANG ENAK DI DENGAR NAN GAK KALAH SUARANYA DENGAN MEREK SPEAKER TERNAMA..
mudah saja kawan para penjahat solder dengan menggunakan ic TDA 2004 ini kita bisa kok membuat mini amplifier yang bagus nan tak kalah dengan speaker merek ternama

bicara soal amplifier pasti tidak asing lagi di telinga anda bukan yang pasti dalam kehidupan sehari hari kita butuh itu yang namanya amplifier..

dan bicara mengenai TDA 2004 bukan hanya 2004 saja si kawan masih banyak lagi produck tda yang lain..tp kita pilih tda 2004 karena ic jenis ini sangat praktis dan tentu saja memiliki watt yang lebih besar di bandingjkan jenis tda yang lain kemudian juga memiliki arus out yang stereo..

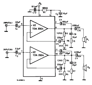
okeh untuk membuat mini amplifier tda 2004 ini siapkan dahulu alat dan bahan berikut


  1. tang
  2. solder
  3. timah
  4. drei
  5. papan pcb
  6. kabel secukupnya
  7. trafo untuk psu
  8. dioda 4 buah
  9. elco 1 buah 2200uf 50v
  10. speaker 2bji
  11. kabel jack input


untuk skema dan komponen yang selanjutnya bisa anda lihat di gambar berikut
skema mini amplifier tda 2004
gambar mini amplifier tda 2004

untuk langkah selanjutnya kita mulai merakitnya sesuai dengan skema yang di atas.
perlu di ingat bahwa untuk komponen ic di usahakan pemasangan paling ahir..

untuk lebih jelasnya anda bisa hubungi kami di https://facebook.com/ohir-ohirajah.com

untuk kritik dan saran atau bertanya silahkan isikan di kolom komentar..

okeh saya rasa cukup sekian dulu postingan hari ini..

Share:

CARA MENAMBAH WATT POWER AMPLIFIER

ASALAMUALAIKUM

halo para penjahat solder di manapun anda berada kali ini saya akan membagikan sebuah informasi dimana si cara menambah watt power amplifier

untuk menambah watt power ada beberapa cara yaitu

TRAVO
DRIVER
TR FINAL
PSU

1.TRAVO

untuk mendapatkan watt yang besar yang pertama ialah travo harus memiliki ampere yang besar dan vol yang cukup untuk tr vinal sehingga tr vinal dapat bekerja secara maksimal

2. DRIVER

pemilihan driver juga sangat penting loh teman. untuk mendapatkan watt yang besar driver juga harus mampu untuk di beri tegangan tinggi dan juga harus memiliki komponen yang bagus dan berkualitas

3. TR FINAL

untuk tr final yang bagus saya sarankan memakai tr final sanken.mengapa harus sanken karena sanken memiliki kekuatan yang di katakan di acungi jempol..selain itu sanken juga dapat mengeluarkan output watt yang paling besar dari tr vinal lainya.ya meski harganya juga mahal si hehe
dan agar suara yang di hasilkan tidak mlempem maka perhitungan volt dan banyaknya set tr final harus di cermati
untuk tegangan 45 volt cukup 2 set sanken saja jika lebih akan mengurangi kinerja tr tersebut karena sanken memerlukan tegangan yang cukup besar untuk bekerja secara maksimal

4. PSU

untuk psu di sarankan memakai elco dengan volt dan micro yang besar lebih banyak lebih bagus..

saya rasa cukup sekian postingan hari ini jika mau bertranya tanya silahkan komentar di bawah atau kunjungi fb saya di : https://facebook.com/ohir-ohirajah.com

terimakasih wasalamualaikum
Share:

CARA MENGATASI DENGUNG (NOISE) PADA POWER AMPLIFIER

ASALAMUALAIKUM

hallo gays ..bertemu lagi dengan saya di oing blog tentunya

kali ini saya akan membagikan sebuah informasi bagi anda penggemar audio tentunya
yaitu gimana sih cara ngatasin dengung pada power amplifier.?..

jawabanya ialah

grounding
pengkabelan
kelistrikan

CARA MENGATASI DENGUNG POWER AMPLIFIER


1. GROUNDING

masalah dengung pada power salah satu ini ialah grounding yang kurang atau kurang tepat..
pada awal saya merakit sebuah power ampli masalah dengung itu yang  pertama kali membuat hati gelisah..setelah saya refisi lebih dalam ternyata salah satu penyebab dengung ialah pemasangan grounding yang kurang tepat dan kekurangan grounding..

untuk pemasangan grounding di awali dari psu di usahakan dari travo sampai ke driver grounding harus di satu titik pd psu..dan yang kedua untuk kekurangan grounding bisa anda lakukan dengan tidak menggabungkan antara grounding input dengan arus..

2. PENGKABELAN

salah satu penyebab dari dengung ialah masalah di pengkabelan..biasanya di bagian pengkabelan input..

untuk kabel input di anjurkan memakai kabel skrem atau kabel isi 3..dan pada potensiometer volume di power bodi potensio di hubungkan ke ground input..dan di anjurkan untuk kabel jalur input jangan sampai tumpang tindih dengan jalur listrik usahakan untuk di buat berjauhan.

3. KELISTRIKAN

untuk bagian kelistrikan biasanya di sebabkan karena dioda yang sudah mau mati dan bisa juga kabel jalur listrik yang terlalu kecil.
untuk kipas di anjurkan memakai travo terpisah untuk menghindari masuknya suara pengganggu dari kipas..

saya rasa sekian dulu dari saya jika mau tanya tanya bisa berkomentar di bawah atau di facebook saya yaitu https://facebook.com/ohir-ohirajah.com
BACA JUGA : oinxaplikasi.blogspot.com

terimakasih wasalamualaikum wr wb
Share:

Header Ads

BTemplates.com

Powered by Blogger.

About me

Recent in Sports

Home Ads

Facebook

Responsive Advertisement

Comments

Ads

Popular